Breadcrumb
- SynXis Booking Engine SSO
- Custom OAuth
Custom OAuth
Login from a member portal or brand.com and SSO to SynXis Booking Engine
- CRM authenticates members against the CRM system.
- CRM requests a session token from SynXis Login API. The request includes chain-specific CRM system credentials and member ID. Token is valid for 30 minutes.
- CRM/Member Portal submits HTTP POST with form data including the query parameters and session to SBE client browser application.
- SBE retrieves profile information with member ID from the SynXis system.
- The member is logged in SBE.

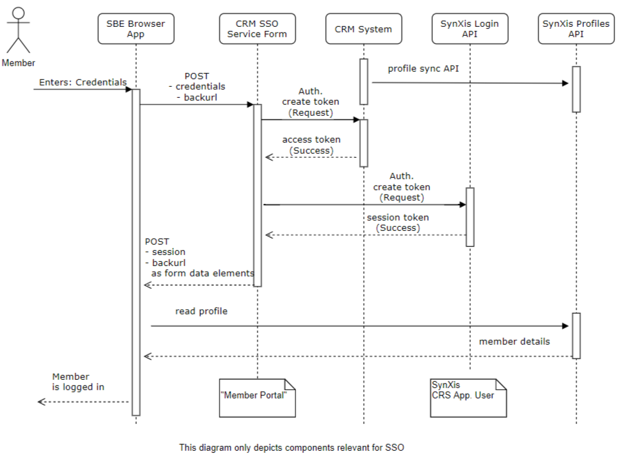
Login from an SBE page against a CRM system
- An SBE login form posts the guest's ‘username’, ‘password’, and a ‘backurl’ to the CRM Service Page
- The CRM service authenticates the member, initiates the SSO process defined in the section above, and posts back to SBE with all URL query parameters from ‘backurl’ as part of the form data.
- The member is logged in SBE.
