What is it?
This API enables a profile to have a single-sign-on (SSO) log in with the SynXis Booking Engine (SBE). You can redirect signed in guests from a member portal to the SBE while retaining the signed-in state.
Alternatively, a guest on an SBE page can log in using a CRM while staying on SBE providing a seamless experience. This option requires a CRM partner to provide a service page for handling the authentication and redirection back to SBE.
Why use it?
Member-only products are immediately available for selection for signed in guests and the member’s profile automatically populates guest details on the reservation. In addition, the guest can also sign in with CRM credentials at any step in the SBE without leaving the site.
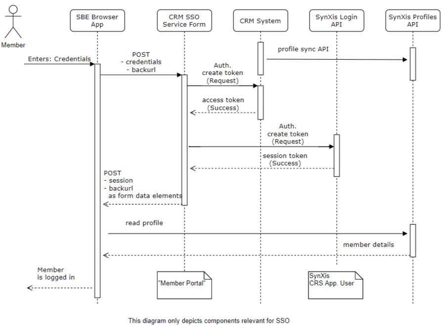
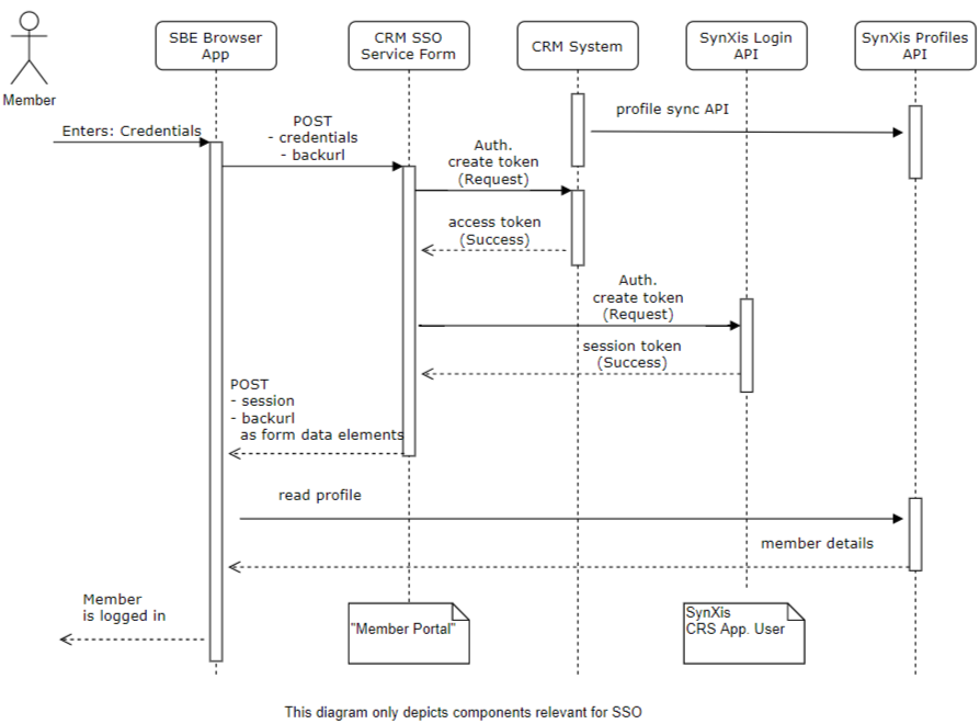
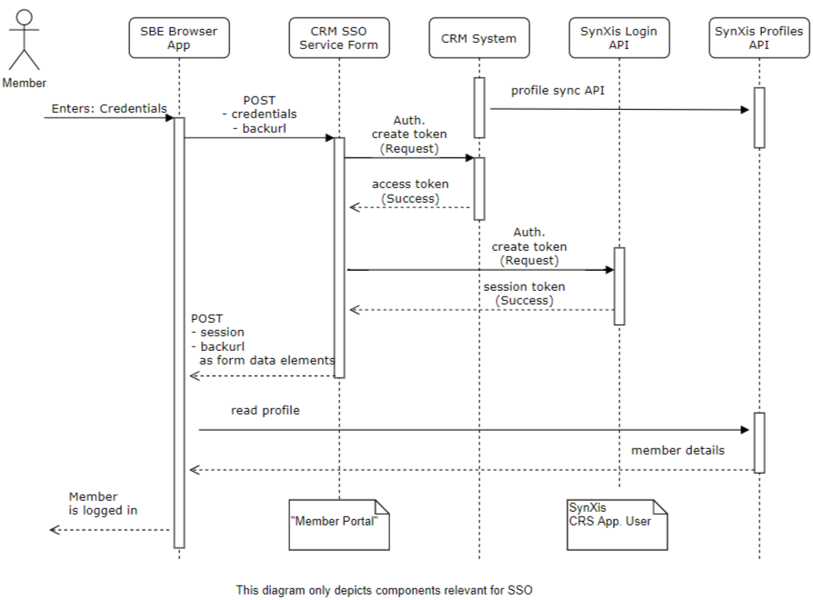
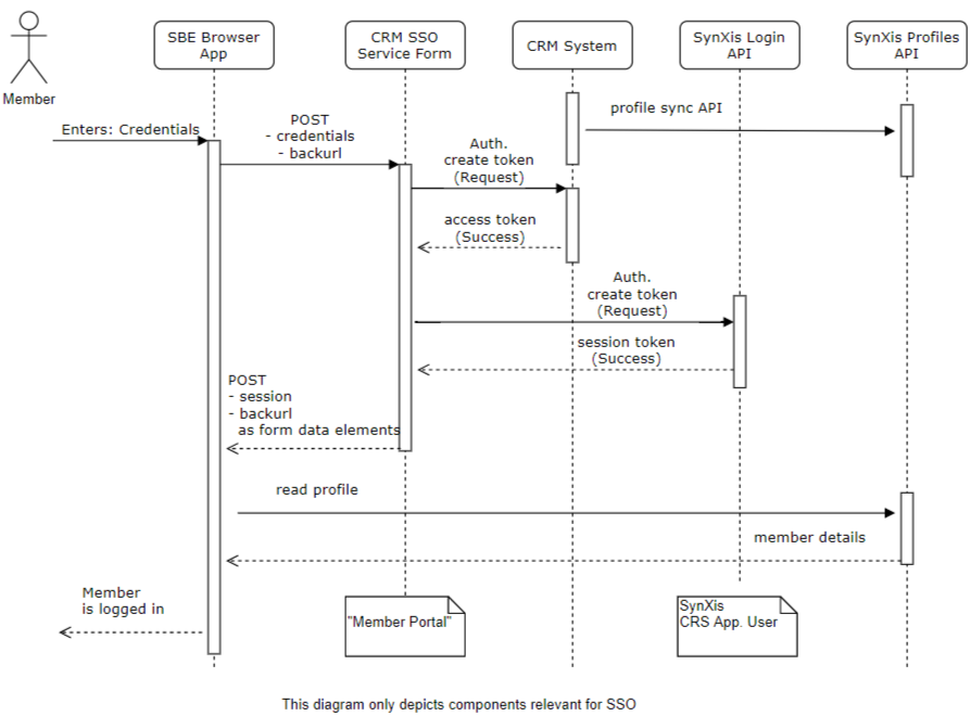
How it works
Usage Notes:
- The CRM must send the access_token value from the API response to the client (browser) as part of transitioning the user to SBE. It is the presence of this token that controls whether the user is treated as logged in to SBE or not.
- The access_token value generated from this call must not be shared with other clients.
- Once the access token is generated, the CRM sends the user to SynXis Booking Engine by including the token as form data input session in the POST request to SynXis Booking Engine. When the sign in flow started at the SynXis Booking Engine, the post back must also include all parameters of the deconstructed backurl value as individual form data inputs.
- The landing page for the production environment SynXis Booking engine is https://be.synxis.com/ or a private label domain name as applicable.
Note: The access_token is valid for 30 minutes if there is no activity.
Login from a member portal or brand.com and SSO to SynXis Booking Engine
- CRM authenticates member against CRM system.
- CRM requests a session token from SynXis Login API. The request includes a chain specific CRM system credentials and member ID.
- CRM/Member Portal submits HTTP POST with form data including the query parameters and session to SBE client browser application.
- SBE retrieves profile information with member ID from the SynXis system.
- The member is logged in SBE.

Login from an SBE page against a CRM system
- An SBE login form posts the guest's ‘username’, ‘password’ and a ‘backurl’ to the CRM Service Page
- The CRM service authenticates the member, initiates the SSO process defined in the section above and posts back to SBE with all URL query parameters from ‘backurl’ as part of the form data.
- The member is logged in SBE.

How to use
SynXis Login API
1. Choose the type of Profile
UserType: [Guest, Booker]
2. Choose the type of Profile Id that will be used
IDContext: [CRM (Preferred), CRS, PMS]
3. Call the API and grab the access_token from the response
REQUEST
---------------------------------------------------------------------------------------------
{
"ChainId": "11111",
"IDContext": "CRM",
"ProfileID": "CU78877656",
"UserType": "Guest"
}
RESPONSE
---------------------------------------------------------------------------------------------
{
"access_token": "T1RLAQILIvCvBsWa1PW255wMw9DaSWOrRrnZtE8I0OfBeoLGABALg9EXsPLgATMZTG/2l6o9AAEQNOQUkMt379fLEy1j+7EgTDo2ZJbQmxxQbICik86RftNztXPmyyOyGeTVFMFdeV1UUdF7jvzTFANOsfrmbcMKqhkrMbGgTRNeK0wpRaz4ucz6WuDwkXRDwZ/v1r//sWwG3kUeEOJ/XDPEatmiQCvXUithMme8f5GroO8y/q4OR4wO6iBD2f/Td9k+zR2+TEVdqo15VzhU6hHnmJZvMqfjdsO4eRfFYWWgBrt5Ea8pcDv3/Yhd2fVSKf562C+CTItL4kn+cKU0PSwMy2yz+IZaeK5VDE/17TIkcy0u3cMcAsHXt/uegOsnjImgs4zNU/U09GgxoOmY8T691vpIP7HT9VwQN17g5GdiE/ZHJ73RtpQ*",
"IdentityType": "Guest",
"ProfileID": "CU78877656"
}4. Pass the access_token as "session" in the POST to the SynXis Booking Engine.
<FORM action="https://be.synxis.com/" method="POST">
<INPUT name="session" type="text" value="T1RLAQILIvCvBsWa1PW255wMw9DaSWOrRrnZtE8I0OfBeoLGABALg9EXsPLgATMZTG/2l6o9AAEQNOQUkMt379fLEy1j+7EgTDo2ZJbQmxxQbICik86RftNztXPmyyOyGeTVFMFdeV1UUdF7jvzTFANOsfrmbcMKqhkrMbGgTRNeK0wpRaz4ucz6WuDwkXRDwZ/v1r//sWwG3kUeEOJ/XDPEatmiQCvXUithMme8f5GroO8y/q4OR4wO6iBD2f/Td9k+zR2+TEVdqo15VzhU6hHnmJZvMqfjdsO4eRfFYWWgBrt5Ea8pcDv3/Yhd2fVSKf562C+CTItL4kn+cKU0PSwMy2yz+IZaeK5VDE/17TIkcy0u3cMcAsHXt/uegOsnjImgs4zNU/U09GgxoOmY8T691vpIP7HT9VwQN17g5GdiE/ZHJ73RtpQ*">
<INPUT name="chain" type="text" value="11111">
<INPUT name="hotel" type="text" value="23456">
</FORM>